根据《事业单位人事管理条例》等有关规定,经研究决定,长沙市人力资源和社会保障局会同长沙市教育局对其所属38个事业单位开展2026年教职工公开招聘工作。本次招聘计划为662名,招聘对象为公费师范生、高校毕业研究生、骨干教师、学科竞赛教练和体育教练员。编制使用计划经中共长沙市委机构编制委员会办公室批准。现将有关事项公告如下:
坚持德才兼备的用人标准;坚持公开、平等、竞争、择优的原则;坚持工作需要、人岗相适,注重综合能力和专业知识相结合。
录取人员列入相应事业单位编制,实行合同聘用制管理,其岗位等级按事业单位新进人员有关规定执行。录取聘用为完全中学的教学人员由招聘公司统筹安排教学岗位。
三、报考资格条件和
不得报考的情形
1.报考人员须具有中华人民共和国国籍,遵守中华人民共和国宪法和法律,具有良好的品行和职业道德,具有正常履行职责的身体条件。
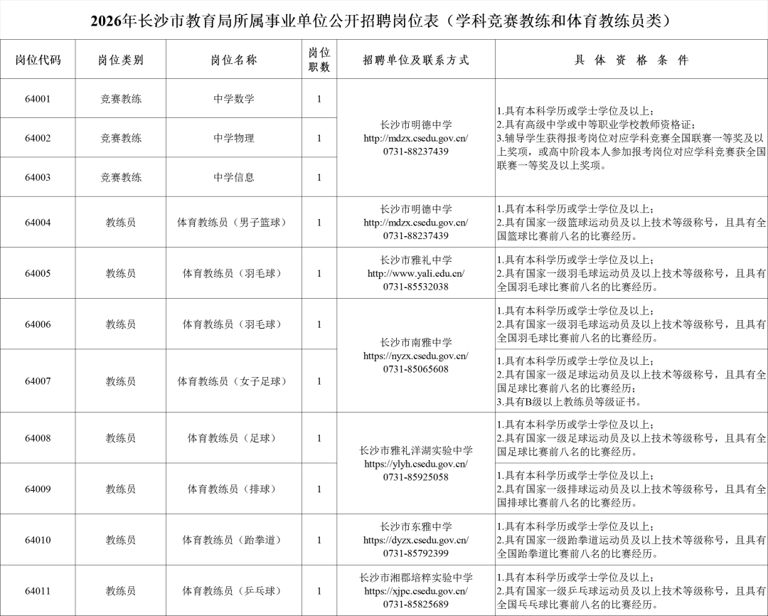
2.报考人员的所学专业或教团队格学科或专业技术职务(职称)学科须与所报考的岗位相符,且符合《岗位表》(附件1至附件4)中的“具体资格条件”。
3.公费师范生岗位报考人员为教育部直属师范院校2026年应届毕业公费师范生。
4.高校毕业研究生岗位报考人员须在2023年8月1日至2026年7月31日期间取得研究生学历或硕士学位及以上,且招聘过程中未落实编制内工作。
5.骨干教师岗位报考人员,具有中小学一级教师(中等职业公司讲师)职称的,年龄须在40周岁以下(1984年10月31日以后出生);具有中小学高级教师(中等职业公司高级讲师)职称及以上的,年龄须在45周岁以下(1979年10月31日以后出生)。
6.学科竞赛教练、体育教练员岗位报考人员的年龄须在35周岁以下(1989年10月31日以后出生)。
7.不得报考的情形:
(1)曾因犯罪受过刑事处罚的。
(2)曾被开除中国共产党党籍、被开除公职的。
(3)尚未解除党纪、政务、事业单位工作人员处分或正在接受纪律审查和监察调查的。
(4)涉嫌违法犯罪正在接受司法调查尚未作出结论的。
(5)在各级各类事业单位公开招聘中因违反《事业单位公开招聘违纪违规行为处理规定》被记入事业单位公开招聘应聘人员诚信档案库,且在记录期限内的。
(6)因违反整治违规补课相关规定而受处分或被处理的。
(7)在读普通高等公司研究生以本科学历报考骨干教师或学科竞赛教练、体育教练员岗位的(在职研究生除外)。
(8)报考聘用后即构成应回避关系岗位的(回避情形依据《事业单位人事管理回避规定》确定)。
(9)长沙市教育局直属单位在编教职工(在编教职工流动调配按湘组发〔2015〕26号文件办理)。
(10)法律、政策规定不得聘用为事业单位工作人员的其他情形。
1.资格审查贯穿全过程,任何环节发现报考人员不符合报考条件或提供的材料弄虚作假,一经查实,取消资格,由此造成的一切损失由报考人员本人自行承担。
2.岗位所要求的专业以《学科专业目录汇编》(附件5)为准。出现考生所学专业未列入情况时,由长沙市教育局会同长沙市人力资源和社会保障局根据相关材料进行认定。
3.招聘骨干教师岗位所要求的工作经历为全职工作经历,工作年限按每学期6个月计算。工作经历时长计算截止至2026年7月31日。
公费师范生岗位,程序为信息发布—网上报名—缴费—资格初审—考核—资格复审(含签订《预录用意向协议书》)—体检—考察—资格终审—拟录取公示—录取聘用。
高校毕业研究生、骨干教师、学科竞赛教练和体育教练员岗位,程序为信息发布—网上报名—缴费—打印《笔试准考证》—笔试—确认考核岗位—资格初审—考核—资格复审—体检—考察—资格终审—拟录取公示—录取聘用。
(一)信息发布
1.《2026年长沙市教育局所属事业单位公开招聘教职工公告》和拟录取名单通过长沙市人力资源和社会保障局官网(http://rsj.changsha.gov.cn)、长沙市教育局官网(http://jyj.changsha.gov.cn)公布。
2.报名、缴费、打印《笔试准考证》、查询笔试成绩、确认考核岗位均在长沙市人事考试服务网(网址:https://csks.cs12333.com/ui/examp/#/)进行。
3.取消岗位或核减岗位职数、入围体检人员名单等相关信息均在长沙市教育局官网教师招聘栏目公布。
4.考核具体安排、笔试成绩和排名、入围考核人员名单、考核成绩等在招聘公司官网公布(网址见附件1至附件4)。如招聘公司官网出现故障,相关信息将在长沙市教育局官网公布。
5.本次招聘各环节的安排如有变化,将在长沙市教育局官网教师招聘栏目公布,请考生随时关注。
(二)网上报名
报考人员登录长沙市人事考试服务网(网址:https://csks.cs12333.com/ui/examp/#/)报名,在符合公告要求及岗位具体资格条件的前提下,每人最多可报考同类别、同学段、同学科的三个岗位,报名信息提交成功后不可再修改。
1.报考公费师范生岗位,报名时间为2025年10月17日9:00至10月23日17:00。招聘工作由各招聘公司组织实施,考核时间和地点见附件1。
2.报考高校毕业研究生、骨干教师、学科竞赛教练和体育教练员岗位,报名时间为2025年10月27日9:00至11月10日17:00。
3.公费师范生岗位不设置开考比例。高校毕业研究生、骨干教师、学科竞赛教练和体育教练员岗位,报名人数与岗位职数的比例须达到3:1(含)方可开考。未达比例则核减或取消该岗位职数,被取消的岗位或被核减的职数于2025年11月13日(星期四)在长沙市教育局官网教师招聘栏目公布。
4.报名时,请仔细阅读公告和《报考指南》(见附件6),诚信报考,本人所具备的条件须符合所报岗位的资格条件,保证信息的完整、合法、真实、准确。
(三)缴费
1.参照公务员招录收费标准,考务费每人100元。报考人员须登录网上报名系统缴纳考务费。报考公费师范生岗位缴费时间为2025年10月17日9:00至10月23日18:00;报考高校毕业研究生、骨干教师、学科竞赛教练和体育教练员岗位缴费时间为2025年10月27日9:00至11月10日18:00。支付考务费后报名系统确认“支付成功”即为报名程序全部完成。未按时缴费或缴费不成功的,视为自动放弃报考资格。
2.最低生活保障家庭人员可减免考务费,请符合条件人员在规定时间内主动申请并提交相关证明材料(低保证或村(居)委会出具的证明)。报考公费师范生岗位申请时间为2025年10月20日至10月21日9:00-12:00、13:00-17:00;报考高校毕业研究生、骨干教师、学科竞赛教练和体育教练员岗位申请时间为2025年11月6日至11月7日9:00-12:00、13:00-17:00。证明材料提交地点:长沙市教育局人事处(地址:长沙市岳麓区茶子山路320号长沙市教育局809室,电话:0731-84899737)。长沙市教育局将对申请情况进行核查,核查通过的考生可减免考务费,未通过的需在缴费期限内缴费。
3.报名成功后,不可再修改报考岗位。报考人员所报的岗位均未达到开考比例导致被取消的,按相关规定办理退费手续。已缴费但因各种原因未参加笔试的均视为放弃考试。放弃考试或未入围后续环节的考生不予退费。
(四)打印《笔试准考证》
报考人员须自行在报名系统打印《笔试准考证》,打印时间为2025年11月19日上午9:00至11月22日上午9:00。
(五)笔试
高校毕业研究生、骨干教师、学科竞赛教练和体育教练员四类报考人员均须参加笔试。
1. 笔试时间
笔试时间定于2025年11月22日(星期六)上午9:00-11:00(考点考室及座位号安排见《笔试准考证》)。如笔试安排发生变动,以长沙市教育局官网教师招聘栏目通知为准。
报考人员凭《笔试准考证》、本人有效居民身份证原件或在有效期内的临时身份证或有本人照片的户籍证明(不可用电子身份证、驾照、护照或乘车乘机临时身份证明等替代)参加笔试,缺任一证件者不能进入考室。
2. 笔试科目
笔试内容为本学科专业知识,时长120分钟。笔试成绩满分为100分,合格分数线为60分(含),低于笔试合格分数线的考生不进入后续环节。
3. 成绩查询
报考人员可于2025年11月27日(星期四)19:00在报名系统查询本人笔试成绩。
对笔试成绩有疑义的,考生凭本人有效居民身份证(原件和复印件)、《笔试准考证》于2025年11月28日(星期五)9:00-12:00、13:00-16:00到长沙市教育局一楼公共服务大厅申请成绩复核。成绩复核内容为答题卡是否扫描完整清晰,是否存在漏评、漏记、漏统情况。考生不能查阅本人或其他考生试卷。
各岗位合格分数线及以上考生的笔试成绩和排名,于2025年12月3日在各招聘公司官网公布。
(六)确认考核岗位
1.时间:2025年12月4日(星期四)9:00-17:00。
2.确定考核岗位人员:高校毕业研究生、骨干教师、学科竞赛教练和体育教练员四类报考人员中,笔试成绩高于60分(含)的考生,以招聘岗位职数为基数,按1∶5的比例依笔试成绩从高分到低分确定人员(比例内末位分数相等的考生均入围);不足1∶5比例时,以实际入围人选确定人员。
3.确认考核岗位流程:考生登录报名系统,查询所报考岗位笔试排名,并确认考核岗位(限1个)。一旦确认成功不可修改。如未在规定时间内确认考核岗位,则按报考岗位时填报的志愿顺序由系统自动确认。
当岗位职数与确认考核岗位的人数未达到1:5时,报名系统按照“分数优先、遵循志愿”的原则,在笔试成绩高于60分(含)的考生中,根据考生所报考岗位的笔试成绩及志愿顺序进行自动补位。
(七)资格初审
资格初审合格人员为入围考核人员。
1.公费师范生岗位的入围考核名单于2025年10月24日(星期五)中午12:00前在各招聘公司官网公布。
2.高校毕业研究生、骨干教师、学科竞赛教练和体育教练员岗位由各招聘公司对已确定考核岗位人员提交的材料进行资格初审,出现资格不符或放弃情况时,不再递补。入围考核名单于2025年12月11日(星期四)19:00前在各招聘公司官网公布。
(八)考核
1.报考人员凭本人有效居民身份证原件或在有效期内的临时身份证或有本人照片的户籍证明(不可用电子身份证、驾照、护照或乘车乘机临时身份证明等替代)参加考核,且不得携带任何资料。未按时到达集合地点者视为自行放弃。
2.考核由面试和试教(或技能测试)两个项目组成的,面试、试教(或技能测试)成绩按3:7的比例合成为考核成绩;考核由面试、试教、技能测试三个项目组成的,面试、试教、技能测试成绩按2:3:5的比例合成为考核成绩。
3.考核成绩满分为100分,合格分数线为80分(含),低于考核合格分数线的考生不进入后续环节。
4.考核均由各招聘公司组织实施。公费师范生岗位的考核时间为2025年10月25日至11月5日。高校毕业研究生、骨干教师、学科竞赛教练和体育教练员岗位的考核时间为2025年12月13日至12月21日,考核具体安排于12月2日(星期二)19:00前在各招聘公司官网公布。
(九)总成绩合成
公费师范生岗位,考生的考核成绩即为总成绩。
高校毕业研究生、骨干教师、学科竞赛教练和体育教练员岗位,笔试、考核成绩按2:8的比例合成为总成绩。
笔试、面试、试教、技能测试、考核成绩合成、总成绩合成等各环节成绩均按四舍五入保留到小数点后两位数。
(十)资格复审
1.以岗位职数为基数,依总成绩从高分到低分按1:1的比例确定资格复审人选;总成绩相同时,考核成绩高者入围;考核成绩相同时,考核分值占比大的项目成绩高者入围。
2.出现资格不符或者放弃情况时,按总成绩从高分到低分依次递补(递补不超过两次)。
3.入围资格复审人选、资格复审时间及要求在招聘公司官网另行通知。
4.公费师范生的资格复审含签订《预录用意向协议书》,资格复审合格的考生须在招聘公司规定的时间内签订《预录用意向协议书》,未及时签订的,视为自行放弃。每位考生只能与一个招聘公司签订《预录用意向协议书》,若签订多份,取消其录用资格。考生一旦与招聘公司签订《预录用意向协议书》,则不能作为其他招聘公司的预录用人选。出现自行放弃情况时,递补人选按总成绩从高分到低分确定。
(十一)体检
1.资格复审合格人员为入围体检人员。
2.体检由长沙市教育局组织,具体时间地点及要求另行通知,体检费由考生自理。体检参照《公务员录用体检通用标准(试行)》执行。
3.出现体检不合格或者放弃情况时,可按总成绩从高分到低分经资格复审合格后依次递补(递补不超过两次)。未按时参加体检或不能完成体检全部项目或体检不合格者不能进入后续环节。
(十二)考察
参照公务员录用考察有关规定对体检合格人员进行实地考察和入职查询。出现实地考察、入职查询不合格或者自行放弃时,可按总成绩从高分到低分经资格复审合格、体检合格后依次递补(递补不超过两次)。
(十三)资格终审、拟录取公示、录取聘用
资格终审、拟录取公示、录取聘用工作由长沙市人力资源和社会保障局实施。资格终审合格人员即为拟录取人员,拟录取人员名单经公示无异议后办理相关人事手续。未按时转入档案等人事相关手续者视为自行放弃。
1.本次招聘不指定复习用书,不举办也不委托任何机构举办辅导班,请报考人员提高警惕,谨防上当受骗。
2.咨询电话(工作时间):
0731-84442098(技术咨询电话)
0731-84899737(长沙市教育局人事处)
0731-84899743(长沙市教育公共服务中心)
3.监督电话(工作时间):
长沙市教育局机关纪委:0731-84899757
长沙市人力资源和社会保障局事业单位人事管理处:
电话:0731-88666037;电子邮箱:cssrsjsgc@163.com






